债券是政府、金融机构、工商企业等机构直接向社会借债筹措资金时,向投资者发行,承诺按一定利率支付利息并按约定条件偿还本金的债权债务凭证。债券的本质是债的证明书,具有法律效力。债券购买者与发行者之间是一种债权债务关系,债券发行人即债务人(Debtors),投资者(或债券持有人)即权人(Creditors)。最常见的债券为定息债券、浮息债券以及零息债券。
与银行信贷不同的是,债券是一种直接债务关系。银行信贷通过存款人——银行,银行——贷款人形成间接的债务关系。债券不论何种形式,大都可以在市场上进行买卖,并因此形成了债券市场。
政府债券是由政府机构发行的一种债务证券,用于筹集资金以覆盖政府支出、投资公共工程和管理财政赤字。持有政府债券的投资者将在未来某个约定日期收回本金,并在持有期间收取利息。
国债、特别国债、超长期特别国债、专项债、一般债以及再融资债,这些都是国家及其地方政府为筹集资金而发行的不同种类的债券,它们在发行主体、目的、用途和管理上都有着各自的特点。通俗的讲,国债(包括特别国债、超长期特别国债)的发行主体是中央政府,由国家承担偿还本息的责任。地方政府债券(包括专项债券、一般债券、再融资债券)的发行主体则为省、自治区、直辖市等地方政府。
●国债:是中央政府为筹集财政资金发行的债券。发行国债一般是为了弥补财政赤字,或是投资公共设施及重点建设项目,相对于不轻易变动的税收来说,国债是一种较为灵活、较为便捷的财政政策工具。●特别国债:是为了实施国家特定政策、专款专用、收支同时进行,无需通过预算安排来还本付息,不适合普通投资者投资。特别国债是指有特别用途的国债,是国债的一种形式。特别债券的特别之处在于以下几点:(一)专款专用。普通国债筹集资金的目的主要用于弥补财政赤字,补充国家财政资金;而特别国债是在特殊时期服务于特定用途,属于应急措施。(二)资金用途灵活。特别国债的资金用途没有统一的明确规定,是根据发行时的政策对特定项目需要作特殊安排。(三)不列入财政赤字。国债纳入一般公共预算,计入政府的财政赤字;而特别国债纳入政府性基金预算,不计入财政赤字。(四)即收即支。不同于普通国债其筹资时间与支出存在一定的时间间隔,特别国债收入与支出同时进行。●超长期特别国债:超长期特别国债是指发行期限在10年以上的国债,具有特定的用途和高信用等级等特点。在期限方面,一般特别国债可能会有多种期限,如3年、5年、7年等;超长期特别国债期限通常在10年以上,甚至可达30年或更久。这种超长期限有利于资金用于一些大型、长周期的项目建设,像大型基础设施建设等。在用途上,特别国债用途广泛,比如用于补充国有商业银行的资本金、应对突发公共事件等;超长期特别国债可能更侧重于对长期战略性项目提供资金支持,如跨区域的水利枢纽工程这种需要长期资金投入来建设和运营的项目。2025年超长期特别国债发行规模达到1.3万亿元,主要用于支持国家重大战略实施和重点领域安全能力建设(“两重”领域)、大规模设备更新和消费品以旧换新(“两新”领域)。据悉,2025年“两重”建设共安排8000亿元支持1459个项目,涉及长江流域生态修复、长江沿线重大交通基础设施、西部陆海新通道、高标准农田、重大水利工程、城市地下管网、“三北”工程、医院病房改造等重点领域。
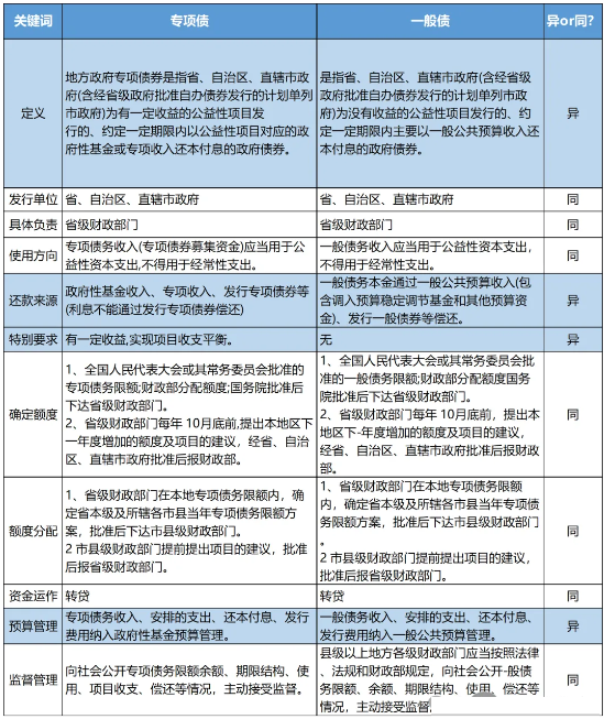
二、地方政府债、专项债、一般债、再融资债券的区别与联系● 地方政府债券:由各级地方政府、地方公共机构发行的债券,一般是为了地方建设筹集资金而发行。地方政府债券按资金用途和偿还资金来源分类,通常可以分为一般债券和专项债券,就是说专项债券和一般债都是地方政府债券的一种。目前地方政府唯一合规的举债方式就是一般债和专项债,没有其他。● 专项债券:指为了筹集资金建设某专项具体工程而发行的债券,是属于地方政府的显性债务,纳入预算。指省级政府为有一定收益的公益性项目发行的、以公益性项目对应的政府性基金收入或专项收入作为还本付息资金来源的政府债券,包括新增专项债券和再融资专项债券等。
根据2025年政府工作报告,2025年拟安排地方政府专项债券4.4万亿元,比上年增加5000亿元。重点投向债务化解、项目建设、土地储备、收购存量商品房等领域。● 一般债券:是地方政府为了弥补一般公共财政赤字而发行的地方债券,可缓解地方政府临时资金紧张,专项债券是地方政府为了建设某专项具体工程而发行的债券。主要投向没有收益的项目,偿还以地区财政收入作担保;专项债券主要投向有一定收益的项目,偿还以对应的政府性基金或对应的项目收入作担保。● 再融资债券:是指发行债券的主体为了筹集资金,用于偿还现有债务、调整债务结构等目的而发行的新债券。这种债券的主要特点是募集资金主要用于偿还旧债务,而不是用于新的项目建设或资本支出。根据债券类型也可分为一般债券与专项债券。
● 特殊再融资债券:自2020年12月起,部分再融资债的募集资金用途表述,从以往的“偿还到期地方债券”转变为“用于偿还存量债务”。这类再融资债券也被市场称为特殊再融资债。特殊再融资债券由此启航,接替置换债成为地方化债的重要工具。特殊再融资债券特殊的点就在于:债券发行的资金由偿还到期债务扩大到偿还地方存量债务(包含了非标形式的地方隐形债务,例如城投平台债务、对企业拖欠款等)。