行业资讯
全域土地综合整治实施方案报批
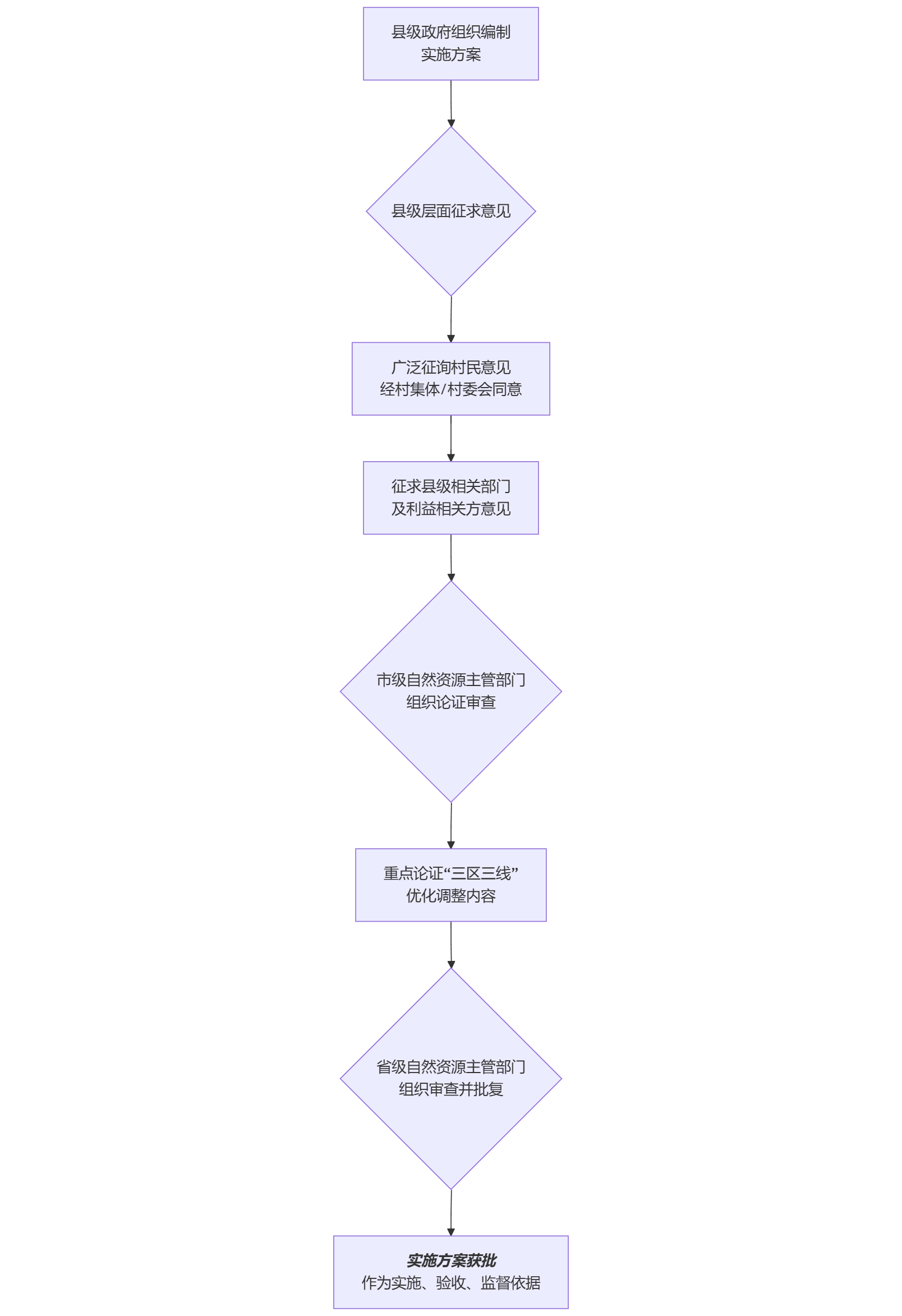
全域土地综合整治实施方案的报批是一个严谨的多级审查过程,核心目标是确保项目科学合规、尊重民意并能切实落地。下面这张流程图清晰地展示了报批的全过程及各环节的关键要点。

报批过程的核心要点
从流程图中可以看出,报批过程有几个关键环节需要特别关注:
坚守政策底线,严控“三区三线”:报批过程中,对“三区三线”(即生态保护红线、永久基本农田、城镇开发边界)的审查是重中之重。任何优化调整都必须经过严格论证,并按规定程序报批,尤其是涉及永久基本农田布局调整的,最终还需报自然资源部更新国家级数据库。务必杜绝借整治之名随意调整红线。
夯实群众基础,尊重农民意愿 “群众同意”是方案报批的前置条件。实施方案在报送前,必须通过乡镇政府充分征求所涉及村庄村民的意见,并取得农村集体经济组织或村民委员会的同意。相关征求意见的情况、听证和公示材料需要作为附件一并上报,确保整治工作真正惠及农民,防止违背农民意愿的大拆大建。
明确方案效力与调整程序 一经省级自然资源主管部门批复,实施方案便成为项目实施、验收、监督和评估的唯一依据,原则上不得调整。若因重大政策变化、资金问题或农民意愿改变等确需调整,必须遵循“整治方向不偏移、整体目标不降低、底线思维不突破”的原则,并再次履行严格的报批程序。
成功通过报批的建议
前期准备要充分:在正式编制方案前,应与省、市级自然资源主管部门进行充分沟通,明确当地的具体政策要求和审查侧重点。方案编制要精准:确保实施方案与最新的国土空间规划无缝衔接,所有数据(特别是底图底数)要准确无误,来源于权威的国土调查成果。过程材料要完整:精心准备所有支撑材料,包括村民意见记录、村集体决议、专家评审意见、各部门意见反馈及采纳情况说明等,形成完整的证据链。
希望以上信息能帮助您全面了解全域土地综合整治实施方案的报批流程与关键要点。如果您对某个具体环节,例如“三区三线”调整的具体论证要求,有更深入的兴趣,我们可以继续探讨。
更多相关信息 还可关注太阳成集团tyc33455cc公众号矩阵 扫一扫下方二维码即可关注





