行业资讯
专项债项目可行性研究报告编制与申报全流程解决方案
专项债项目申报是一项系统性工程,涉及多重要件和复杂流程。下面这份指南将助你系统掌握从项目谋划到资金落地的全过程。
理解专项债与可研报告的核心作用
专项债券是省级政府为有一定收益的公益性项目发行的政府债券,以项目对应的政府性基金或专项收入还本付息。其核心特征是项目必须兼具公益性和收益性,并严格限定在交通基础设施、能源、农林水利、生态环保、社会事业、城乡冷链等物流基础设施、市政和产业园区基础设施、国家重大战略项目、保障性安居工程等国家明确支持的重点领域。
可行性研究报告在专项债申报中扮演着“项目通行证”的角色。它不仅是项目立项和获得批复的依据,更是论证项目在技术、经济、社会等方面可行性的关键文件。一份高质量的可研报告应清晰阐述项目背景与政策依据、深入分析市场需求、提供科学的建设与运营方案、进行严谨的财务评价与经济效益分析,并全面评估风险及制定应对措施。
专项债项目申报全流程
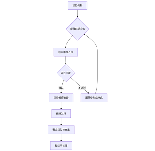
专项债项目申报可大致划分为以下四个阶段。下图展示了从项目储备到存续期管理的完整流程:

阶段一:项目储备与前期准备
这是项目成功的基础,核心是材料准备和合规性审批。
- 核心材料准备:需要准备“一案两书”(实施方案、财务评价报告、法律意见书),以及可行性研究报告及批复文件、财政评审报告、规划许可、立项文件、用地手续、环评文件、收入测算说明、项目资金筹集情况说明等。其中,可行性研究报告的批复是关键节点之一。
- 关键审批手续:重点关注用地预审与选址意见书、环评批复以及可行性研究报告的批复等核心要件。对于特殊项目,如涉及基本农田的,需报中央审批。
此阶段常见风险点包括项目收益与建设内容不匹配、成本低估或收益虚高导致融资自平衡能力不足,以及项目前期手续不完善。务必确保所有材料的真实、准确、完整。
阶段二:项目申报与入库
项目材料准备齐全后,进入申报环节。
- “双库”填报:项目实施单位需将项目信息分别填报至发改委的“国家重大建设项目库” 和财政部门的“地方政府债务信息系统”(或地方债券申报系统)。确保两个系统填报的项目基本信息、投资计划、债券需求等信息一致至关重要。
- 逐级审核与专家评审:项目经同级财政和发改部门初审后,上报至省级。省财政厅会组织专家评审,从项目必要性、可行性、收益性、融资自平衡能力(通常要求项目收益覆盖融资本息倍数达到1.2倍以上,2026年部分项目要求可能提升至1.3倍或更高)等多维度评估。通过评审的项目纳入储备库或发行备选库。
阶段三:债券发行与资金管理
项目入库后,进入债券发行阶段。
- 信息披露与信用评级:省财政厅会组织编制信息披露文件,并委托信用评级机构进行信用评级,随后在中国债券信息网等指定平台公示。
- 债券发行:省财政厅安排债券发行,承销商承销。债券发行后,资金由省财政厅转贷至市县财政局,再根据项目进度拨付至项目单位。
- 资金使用与绩效管理:项目单位需加快债券资金支出进度,尽快形成实物工作量,并按规定开展绩效评价。
阶段四:存续期管理
债券存续期内,项目单位需定期披露项目建设进度、运营情况、专项债券资金使用情况、项目收益及对应资产情况等信息。债券还本付息资金需列入年度政府性基金预算,项目单位应建立还本付息台账,确保按时足额缴付。
关注关键要点与常见误区
- 确保收益与融资自平衡:这是专项债发行的核心。收益预测需合理可靠,有国家标准、行业标准、市场询价或同类项目运营数据支撑。避免收益虚高或成本低估。
- 提升项目成熟度:用地规划领域“四证”(如建设用地规划许可证、建设工程规划许可证等)是否齐全、前期手续是否完备是重要评审点。项目成熟度越高,过审可能性越大。
- 精准把握政策与领域:申报项目必须符合国家和地方的政策法规与支持领域,不得用于经常性支出、楼堂馆所等明令禁止的项目。
- 严格按时推进:专项债申报有严格的时间窗口。例如,需在省级财政部门规定的时间内完成申报,逾期将影响项目纳入发行范围。
专业化服务助力成功
专项债项目申报环节多、专业性强、要求高。选择具备甲级资信等级、丰富项目经验(特别是在同类项目领域)、熟悉最新政策动态并能提供全过程跟踪服务的专业咨询机构合作,能显著提升申报效率与成功率。专业团队能在项目谋划、材料编制、合规审查、沟通协调等方面提供有力支持。
希望这份指南能为你提供清晰的路径。如果你在具体操作中遇到更细致的问题,例如特定领域的收益测算要点,我们可以继续探讨。
更多相关信息 还可关注太阳成集团tyc33455cc公众号矩阵 扫一扫下方二维码即可关注





