行业资讯
全过程工程咨询流程24图
一、工程建设项目前期工作流程
1.1 工程建设项目基本流程
1.2工程建设项目建设项目投资决策(建议书、可研)流程
1.3 工程建设项目建设项目设计阶段工作流程
1.4 工程建设项目准备阶段工作流程
二、工程建设项目管理流程
2.1 工程建设项目管理基本流程
2.2 招投标基本流程
2.3 合同签订流程
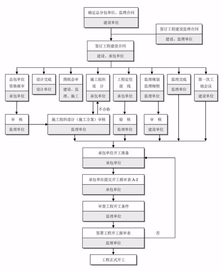
2.4 施工准备流程
三、 项目风险管理与信息管理流程
3.1 项目风险管理流程
3.2 项目信息管理流程
3.3 竣工验收流程
四、工程项目监理工作基本流程
4.1 工程项目实施监理的总流程
4.2 施工准备阶段监理工作流程
4.3 施工阶段工程投资控制流程
4.4 施工阶段工程进度控制流程
4.5 施工阶段工程质量控制流程
4.6 施工阶段安全监理控制流程
4.7 合同管理控制流程
4.8 信息管理控制流程
4.9 组织协调控制流程
4.10 工程质量问题及工程质量事故处理流程
4.11 工程安全事故处理流程
4.12 工程洽商控制及签证工作流程
4.13 工程竣工验收控制流程
一、工程建设项目前期工作流程
1.1 工程建设项目基本流程

1.2工程建设项目建设项目投资决策(建议书、可研)流程

1.3 工程建设项目建设项目设计阶段工作流程
1.4 工程建设项目准备阶段工作流程
二、工程建设项目管理流程
2.1 工程建设项目管理基本流程

2.2 招投标基本流程

2.3 合同签订流程

2.4 施工准备流程

三、 项目风险管理与信息管理流程
3.1 项目风险管理流程

3.2 项目信息管理流程

3.3 竣工验收流程

四、工程项目监理工作基本流程
4.1 工程项目实施监理的总流程

4.2 施工准备阶段监理工作流程

4.3 施工阶段工程投资控制流程

4.4 施工阶段工程进度控制流程

4.5 施工阶段工程质量控制流程

4.6施工阶段安全监理控制流程

4.7 合同管理控制流程

4.8 信息管理控制流程

4.9 组织协调控制流程

4.10 工程质量问题及工程质量事故处理流程

4.11 工程安全事故处理流程

4.12 工程洽商控制及签证工作流程

4.13 工程竣工验收控制流程

4.14 保修阶段监理工作流程
更多相关信息 还可关注太阳成集团tyc33455cc公众号矩阵 扫一扫下方二维码即可关注

文章推荐
- 太阳成集团tyc33455cc解析新时期实践解析下的全域土地综合整治创新路径
- 太阳成集团tyc33455cc解析新时期实践解析下的全域土地综合整治创新路径
- 农用地整治具体实施路径与各类情形具体方法
- 直播预告:揭秘2026现代农业产业园申报与运营
- 直播预告:揭秘2026现代农业产业园申报与运营
- 直播预告:揭秘2026现代农业产业园申报与运营
- 全域土地综合整治整治区域内涉及永久基本农田调整的需做好哪些工作?
- 全域土地综合整治中谁负责组织编制村庄规划?需注意哪四个方面的问题?
- 全域土地综合整治实施工作的前提、单元、内容、目的、具体目标是什么?
- 四川省巴中市南江县大河镇全域土地综合整治实施方案获得省级批复




